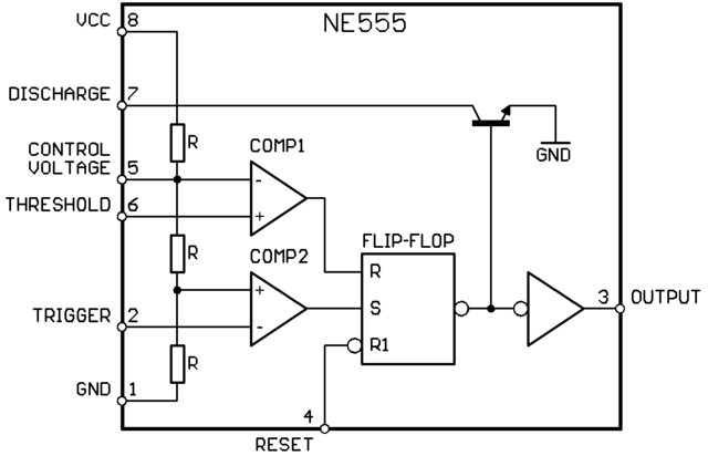
555タイマーICは、1971年(昭和46年)に発売され、名前も覚えやすく汎用性も高く、最も有名で最も人気の高いICです。この品番は忘れませんね(^^)
- 555タイマーIC(Google検索)

ICの動作解説から使い方、広い応用例、通販まで約 96,800 件もヒットします(^^)いまは件数は意味ないですね(笑)

IC555を知って恋に落ちる人も(笑)いるほどのロングベストセラーICなので、家具にしてしまったDIYファンもいます。
収納できるスツールにしてしまいました(^^)
その詳しい製作などは下記へ
- ギーク御用達555タイマーのスツール(makezine.jp)
こちらは半導体メモリーの一種 EPROM(書き込み・紫外線などで消去可能なROM)を大きくして、テーブル(Coffee Table)にしています。

猫ちゃんが乗っているのは、フットストールの大きさですが、555タイマーICのデザインですね(^^)
- 555 Footstool(evilmadscientist)

一般の人では、あまり目にしない極々小さな電子部品(IC)の一つです。商品デザインやアートとは無縁のように感じます。
電子部品との付き合いが長い私でも、普段はあまり気にしない ICや LSIですが、こうやって大きくして見ると楽しいですね(^^)
小型パッケージや大量生産、熱特性などの技術的側面の合理的形状なのですが、電子部品のデザインは意外と魅力的です。パソコン内部やプリント基板、配線にも、面白さの発見があります(^^)